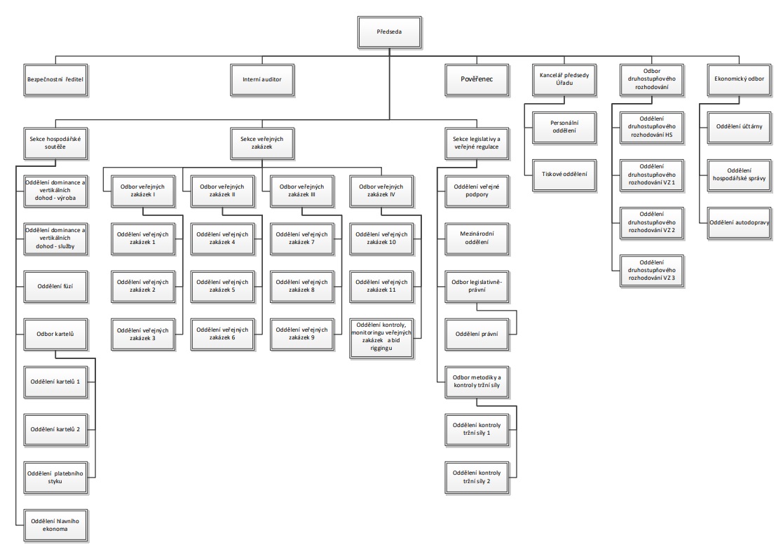
Nedávno jmenovaný předseda Úřadu pro ochranu hospodářské soutěže Petr Mlsna bude od nového roku přímo řídit Odbor druhostupňového rozhodování. Ten byl dosud v samostatné sekci. Chce zefektivnit a zrychlit rozhodování antimonopolního úřadu, jak o tom mluvil v rozhovoru pro Ekonomický deník a Českou justici.
Novou systemizaci – tedy organizaci jednotlivých sekcí a oddělení – připravuje od 1. ledna předseda Úřadu pro ochranu hospodářské soutěže Petr Mlsna. Jak avizoval v profilovém rozhovoru pro Českou justici a Ekonomický deník, jde především o zefektivnění druhostupňového rozhodování úřadu. Proto na tento odbor dohlédne osobně a v plánované systemizaci navrhuje zrušit tuto sekci.
„Důvodem přesunu druhostupňového rozhodování pod Kancelář předsedy úřadu je podle pana předsedy efektivita. Nevidí důvod, proč by jeden odbor se třemi odděleními (veřejné zakázky) a jedno oddělení (hospodářská soutěž) měl existovat v samostatné sekci. V původní Sekci druhostupňového rozhodování bylo navíc místo sekčního ředitele dlouhodobě neobsazeno,“ uvedla k plánovaným změnám v Úřadu pro ochranu hospodářské soutěže Milena Marešová z tiskového oddělení ÚOHS.
Podívejte se na novou organizační strukturu ÚOHS

Přesune se též tiskové a personální – blíže k předsedovi
Oddělení v němž Marešová pracuje, tedy tiskové, se také přesouvá, ale ne přímo pod předsedu, ale do nově vzniklého oddělení Kancelář předsedy úřadu. Dosud to byl Odbor kabinetu předsedy úřadu. Kromě tiskového si co nejblíže k sobě „stahuje“ předseda Petr Mlsna také personální oddělení.
„Sekce vnějších vztahů a správy úřadu včetně místa představeného bude zrušena a stávající agendy převážně podpůrného charakteru budou přesunuty do působnosti věcných útvarů. Tato sekce sdružovala organizační útvary, jejichž agendy jsou velmi různorodé a navzájem spolu nepříliš související. Cílem navrhované změny je tedy jejich optimalizace, zajištění jednotného metodického řízení a efektivnější distribuce informací. Tím bude zajištěno zefektivnění vnitřního chodu úřadu a zlepšení komunikace dovnitř úřadu i navenek“ uvádí se v materiálu k systemizaci ÚOHS, který projednávala vláda.
Změny budou pokračovat na jaře
Milena Marešová ještě upozornila, že k dalším změnám bude podle předsedy docházet v průběhu prvních měsíců nadcházejícího roku. „Tyto změny již nebudou vyžadovat schválení vládou, neboť se bude jednat o změny v rámci vnitřní systemizace. Cílem je posílit jednotlivé odbory úřadu,“ dodala.
Změny se daly čekat, ostatně už v rozhovoru, který nově jmenovaný předseda Petr Mlsna poskytl České justici a Ekonomickému deníku na začátku prosince, tedy necelý týden po svém jmenování, je ostatně naznačil. „Už jsem vnitřním pokynem nařídil, aby u předávání spisu mezi prvním a druhým stupněm nebyla naplňována lhůta ze správního řádu, která je 30 dnů. Aby se zkrátila maximálně na polovinu, tj. na maximálně patnáct dnů. To je první opatření, které může udělat předseda beze změny zákona. A druhé, aby se striktně držela třicetidenní lhůta pro rozhodnutí v rozkladu,“ prozradil například jeden ze svých prvních kroků v nové funkci Petr Mlsna.
Mohlo by vás zajímat
V rozhovoru se také mluvilo o tom, že chce změnit praxi s obsazováním rozkladových komisí, které bylo za předchozího předsedy Petra Rafaje často kritizováno. „Obsazování rozkladových komisí chci z gruntu změnit. Napsal jsem to ve své koncepci. Prostor pro svoje rozhodování zúžím, ačkoliv nejsem žádným zákonem limitován, kdo má nebo nemá sedět v rozkladových komisích. Chtěl bych zavést praxi, že na začátku příštího roku oslovím ústřední státní správu, ministerstva, Českou advokátní komoru, právnické a ekonomické fakulty a protikorupční organizace, aby mi zaslali návrhy potenciálních kandidátů do rozkladových komisí. Budou ovšem muset splňovat jasně stanovená kritéria: vysokoškolské vzdělání právnického, nebo ekonomického směru, deset let praxe v oboru a pět let praxe v oboru podle toho, ve které rozkladové komisi by seděli. Tzn. třeba v hospodářské soutěži, nebo v oblasti zadávání. Tak, aby bylo dopředu jasné, že pouze ti, kdo splňují kvalifikaci, mohou být členy rozkladových komisí,“ řekl v první části rozhovoru Petr Mlsna.
Jiří Reichl
